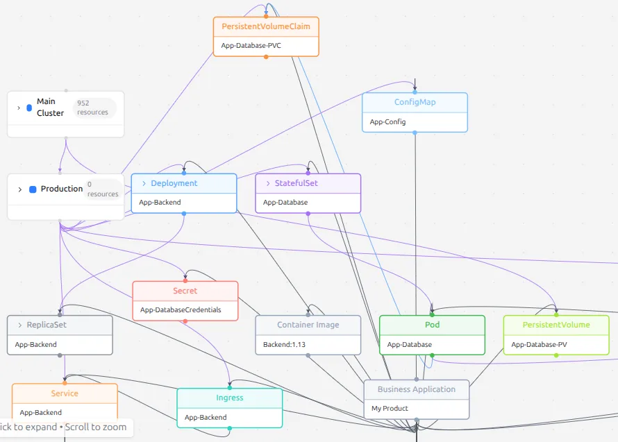
Visualize your applications

Understand dependencies, traffic flow, and topology across your clusters.

How it works

Compliance with confidence

Built for regulated environments, gain quick insights into Kubernetes relationships without exposing sensitive application data.

icon related to Runs 100% inside your network

Runs 100% inside your network

No external connections — your data remains entirely within your organization. CloudInspector operates directly inside your cluster as a Kubernetes Operator.

icon related to Time travel trough cluster states

Time travel trough cluster states

Review and explore past Kubernetes cluster states on demand in easy-to-understand graph or table views.

icon related to Live data

Live data

Continuously scraping cluster state to reflect real-time changes. CloudInspector prioritizes clarity over log volume, helping teams avoid alert fatigue.

Product highlights

Solutions that cut through complexity

CloudInspector focuses on a small set of core features,
avoiding the overload and noise of bloated dashboards.

Incident analysis

CloudInspector analyzes incidents by visualizing pod relationships as a graph. Teams can immediately see dependency chains and blast radius, accelerating root-cause identification. Historical states provide context for how the incident evolved.

icon related to Incident analysis

Asset cataloging

CloudInspector is continuously monitoring Kubernetes metadata. Every pod, namespace, and connection is captured and maintained in an always-up-to-date catalog. Easy export functionality supports accurate operational and compliance reporting.

icon related to Asset cataloging

Application flow mapping

CloudInspector presents an end-to-end view of how applications exchange data across the cluster. The visualization highlights producers, consumers, and intermediary services in a single model. Teams can quickly grasp complex interactions that would otherwise remain hidden.

icon related to Application flow mapping

Essential feature

Bridge the gap between business and application layers

CloudInspector connects business intent with technical reality by visualizing how applications support real workflows. The platform translates Kubernetes topology into business-relevant relationships.

icon related to Planned feature: Business-contextual Kubernetes topology

Planned feature: Business-contextual Kubernetes topology

CloudInspector maps business logic by correlating Kubernetes pods and services with their functional roles. The visual graph shows how technical components support business workflows. This makes application behavior easier to understand across teams.

icon related to Labels

Labels

Annotate technical components with business intent.

icon related to Workflows

Workflows

Visualize relations between business entities.

icon related to Planned feature: Kubernetes MCP for AI prompt interfaces

Planned feature: Kubernetes MCP for AI prompt interfaces

CloudInspector exposes your cluster's structural intelligence through the Model Context Protocol (MCP) to the AI tool of your choice. Development teams can query dependencies, trace application flows, and assess your enviroments from within their existing AI assistants.

icon related to AI

AI

Make your monitoring AI ready.

icon related to Security

Security

Run your own LLMs to keep your data inside your network.

icon related to Explaining systems in plain terms

Explaining systems in plain terms

CloudInspector provides a visual model that both engineers and business units can understand. Instead of debating logs or infrastructure details, teams discuss the same application graph. This creates a common language for collaboration.

  • One view, aligned decisions

  • Removing technical barriers

  • Shared understanding

Pricing & Plan

Predictable costs from day one

CloudInspector offers annual licensing with a fixed price for early adopters and no hidden tiers.

MonthlyYearly
€ EUR$ USD

Standard Plan

Ideal for medium to large businesses requiring core features with transparent pricing.
Contact us to become an early adopter and try Cloudinspector 6 months for free!

250 billed monthly
  • 1 Kubernetes cluster with up to 250 nodes included.
  • Additional clusters can be added as needed.
  • On-Premise installation.
  • Graph and table views.
  • CSV Export.
  • Includes 5 users. Additional users can be added for a small extra fee.
  • Adaptations possible upon request.
Select Standard Plan

Enterprise Plan

Recommended

Perfect for long term planning and scaling.

  • Everything from the standard plan.
  • For teams that run Kubernetes at scale.
  • Advanced On-Premise installation.
  • Priority support.
Get started
cta-image

Discover your clusters

Begin uncovering the real structure of your Kubernetes environment. CloudInspector gives you an immediate visual understanding of how your applicationss connect and interact.

Get Started